免费色情影片

中文 | English
 
【创新前沿】Current Biology报道我校植物多样性影响病毒杀虫剂杀虫效果的机制
发布时间:2024-11-22   访问次数:220   作者:

  近日,华东理工大学万年峰研究员课题组,联合我国、英国、美国科研人员,阐明了植物多样性介导下植物次生代谢物通过调节昆虫解毒代谢影响病毒杀虫剂杀虫效果的机制,在国际生物学著名期刊Cell子刊—Current Biology上以Articles形式发表了题为“Plant defense metabolites influence the interaction between an insect herbivore and an entomovirus”长篇研究论文。

  植物-植食性昆虫-昆虫病毒三营养级互作关系,一直是昆虫学和生态学研究的重要内容之一。20世纪60年代,已有研究证实:植食性昆虫对病毒杀虫剂(例如杆状病毒)的易感性受寄主植物的影响。然而,近半个世纪的研究,仅局限于寄主植物的生理生态特征如何影响这种易感性,而相关的分子机制寡受关注。

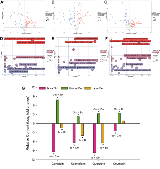
  针对目前此领域的研究空白,团队首先测试了14种(隶属10科13属)寄主植物调控甜菜夜蛾对病毒杀虫剂(核型多角体病毒)的易感性,经比较发现:发现黄豆介导下该虫对病毒杀虫剂的易感性最强而蕹菜的最弱,甘蓝介导的易感性适中。根据这种生态学现象,团队选取3种寄主植物(黄豆、甘蓝、蕹菜)并对其叶片进行广靶代谢组学分析,结果显示:差异富集通路中的4种次生代谢物(染料木素、山奈酚、槲皮苷和香豆素)在黄豆叶片中的含量显著高于蕹菜和甘蓝叶片的(图1)。生测结果表明:植物叶片中较高含量的染料木素、山奈酚、槲皮苷和香豆素是导致甜菜夜蛾感染病毒后死亡率升高的重要因素;不同含量的4种次生代谢物和病毒组合处理,均能显著提高病毒杀虫剂对甜菜夜蛾的致死率。随后,采用转录组学分析了植物次生代谢物胁迫下感染病毒的甜菜夜蛾解毒酶基因表达的响应模式,发现:相对于单独病毒处理组,次生代谢物与病毒共同处理组的幼虫解毒酶基因显著下调、酶活性被不同程度抑制(图2)。紧接着,利用RNAi和转基因技术对这些下调基因进行功能验证,最终发现4个解毒酶基因(CYP340K4、CXE18、GSTe和GSTe1)的下调显著增加了幼虫对病毒的易感性(图3);同时,在处理后某些时间点,沉默GSTe、CXE18基因,抑制了次生代谢物单独处理组或次生代谢物与病毒联合组合处理组的血淋巴黑化率以及酚氧化酶活性;沉默CYP340K4、GSTd3基因,增加了香豆素(或槲皮苷)与病毒联合处理组的细胞凋亡率和caspase(Casp-1, 5)活性(图4)。该研究表明,感染病毒的甜菜夜蛾解毒酶基因表达降低,可能导致宿主免疫的改变,进而影响宿主夜蛾对病毒的易感性。该研究结果为植物次生代谢产物如何在植食性昆虫与昆虫病原体互作中发挥调控作用,提供了新的见解;同时,也为从植物中如何挖掘天然产物提升昆虫病毒杀虫剂的杀虫效果,提供了新的思路。该研究是国际上首次利用分子手段揭示“植物多样性如何影响病毒杀虫剂杀虫效果”这一生态现象的成功案例,该文的思路有望应用于从微观层面解析植物-害虫-天敌(天敌昆虫/昆虫病原微生物/杀虫剂)三者互作关系。

图1 三种植物叶片中差异次生代谢物的广靶代谢分析

图2 不同处理组甜菜夜蛾解毒酶基因表达水平、酶活性和RNA干扰后幼虫死亡率

图3 甜菜夜蛾解毒酶基因在转基果蝇品系中的表达水平及次生代谢物对果蝇致死作用的影响

  万年峰以及上海市农业科学院季香云研究员、蒋杰贤研究员为该文共同通讯作者,上海市农业科学院王金彦助理研究员为该论文的第一作者,已毕业硕士生范能能和袁圆以及英国埃克塞特大学Chris Bass教授、美国莱斯大学Evan Siemann教授为共同作者。该研究得到了国家自然科学基金面上项目、上海市青年人才启明星“扬帆计划”项目、国家高层次青年人才等项目的资助。

  论文链接://doi.org/10.1016/j.cub.2024.10.068.